讯——苹果:在节后的补货需求刺激下,产区从业者抗价情绪增强,受现货、交割等问题影响,波动较大,建议观望现货端高涨情绪的演化方向。
玉米:节后到货企稳回落, 上下游博弈态势仍存。稻谷拍卖计划于3月开启意味着短期仍要考虑新粮销售为主的市场环境。建议卖出套保伴随市场到货不断增加之后, 可以考虑逐渐低价销售现货平仓。
生猪:现货价格再度承压回落,大猪未能消化完成,体重持续位于高位 ,供给偏强需求稍弱的局面延续;05、07 合约短多离场或谨慎持有,其余观望为主。
甲醇:甲醇自身供需矛盾变化有限,煤炭价格持续走弱,成本支撑有限,短期甲醇或向下寻找支撑;建议维持震荡整理,注意能否企稳,参考震荡区间2630-2700元/吨。
沪镍及不锈钢:电解镍现货升水继续下降,采购端谨慎心态提升;不锈钢价格偶见上调,但商家整体颇为谨慎,实际需求尚未明显体现,总的来说,当前需求疲软继续给产业链带来拖累,短期镍及不锈钢或继续偏弱运行。
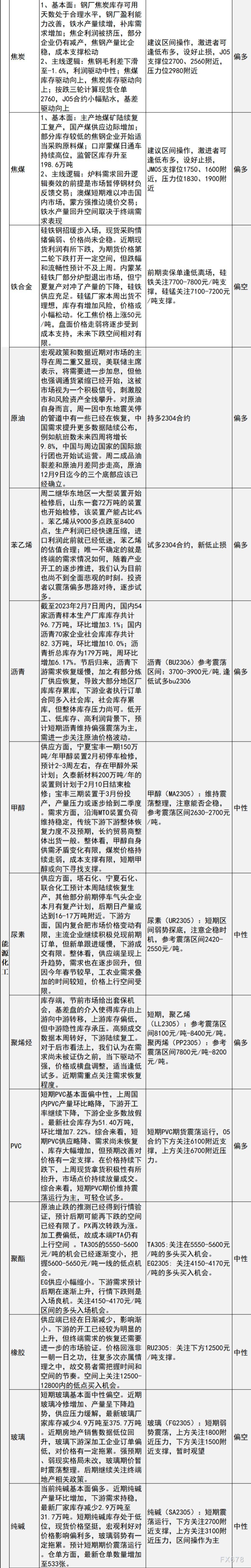
双焦:炉料需求回升逻辑奏效的前提是市场暂停钢材负反馈交易;澳煤短期难以冲击国内市场,蒙方强推边境价交易;铁水产量回升空间取决于终端需求表现。 焦钢毛利差下滑至-1.6%,利润驱动中性;焦煤库存驱动向上,焦炭库存驱动向上;按跌三轮计算现货仓单2760,J05合约小幅贴水,基差驱动向上。


