欢迎来到XM外汇
首页
XM外汇常见问题
开设真实账户
开设模拟账户
首页
>
XM外汇常见问题
>
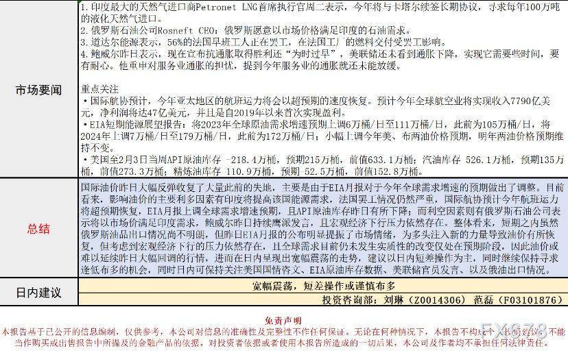
长安期货原油早评:价格料宽幅震荡,建议短差操作或谨慎布多
2023-02-08 09:49:03
长安期货原油早评:价格料宽幅震荡,建议短差操作或谨慎布多
讯——2月8日,长安期货发布原油早评,认为原油将宽幅震荡,建议短差操作或谨慎布多。
长安期货公司授权文本由“专注期货开户交易及专业行情分析资讯网站”:【一期货 www.1qh.cn】转发
延伸阅读
期货公司观点汇总一张图:6月26日有色系(铜、锌、铝、镍、锡等)
2023-06-26
期货公司观点汇总一张图:6月26日农产品(棉花、豆粕、白糖、玉米、鸡蛋、生猪等)
2023-06-26
期货公司观点汇总一张图:6月26日黑色系(螺纹钢、焦煤、焦炭、铁矿石、动力煤等)
2023-06-26
6月26日汇市观潮:欧元、英镑和澳元技术分析
2023-06-26
突发!“瓦格纳兵变事件”点燃避险!黄金反弹美元陷震荡!警惕月末市场波动性加大!
2023-06-26
三立期货6月26日早间内参——宏观
2023-06-26