【市场盘点】
上周五现货黄金震荡收高,日内最高触及1861.90美元/盎司,随后回吐部分涨幅,最终收涨0.16%,报1852.73美元/盎司;现货白银先涨后跌,最终小幅收涨0.49%,报22.1美元/盎司。
美元指数横盘企稳,最终收跌0.108%,收报101.66。美国10年期国债收益率继续区间整理,最终收报2.743%。
国际油价方面,两油延续涨势。WTI原油站上115美元关口,最终收涨0.84%,报115.08美元/桶;布伦特原油最终收涨1.63%,报119.20美元/桶。
美股全线高收。道指收涨1.76%,报33212.96点,终结自1923年以来的最长周线连跌纪录;标普500指数收涨2.47%,报4158.24点,创下2020年11月以来最大单周涨幅;纳指收涨3.33%,报12131.13点,诊断与研究、汽车制造商板块涨幅居前。
欧股主要股指集体收涨。欧洲斯托克50指数收涨1.83%,报3808.86点;德国DAX30指数收涨1.62%,报14462.19点;英国富时100指数收涨0.27%,报7585.46点。
港股恒生指数收涨2.89%,恒生科技指数收涨3.8%,回港中概股普遍高收,宝尊电商收涨31%,百度收涨14%,阿里巴巴收涨12%。
A股三大股指早盘横盘震荡,午后指数回落均转跌,尾盘小幅上行,截至收盘,沪指涨0.23%,深证成指跌0.12%,创业板指涨0.06%。两市成交额超8100亿元,北向资金净流入超39亿元。
加密货币交投清淡,比特币小幅回升至29000美元关口上方;以太坊在1800美元关口附近震荡。
【国际要闻】
美国4月核心PCE物价指数录得4.9%
美国4月核心PCE物价指数为4.9%,与预期一致,相对于3月5.2%的涨幅,价格上涨的步伐出现了放缓;4月个人支出月率为0.9%,高于市场预期。
美联储一季度帐面亏损高达3300亿美元
据美联储最新的季度财务报告显示,如果按市值计算,截至3月底,由于受到加息的冲击,美联储持有的美国国债和抵押贷款支持证券(MBS)给其带来了3300亿美元的未变现亏损(账面损失)。
美国国家飓风中心:飓风阿加莎正在加强
据美国国家飓风中心,飓风阿加莎正在迅速加强,预计在周一抵达墨西哥南部海岸之前会进一步加强。
美国阵亡将士纪念日假期到来,出行增多致汽油价格再创新高
美国汽车协会(AAA)的最新数据显示,美国每加仑汽油的平均价格周日升至创纪录的4.61美元。美国今年的阵亡将士纪念日假期预计将有超过3900多万美国人出游旅行。
欧盟将避免禁止通过输油管道进口俄罗斯石油
据外媒报道,欧盟委员会向成员国发送经过修订的俄罗斯石油货物禁运建议,提议禁止通过海运方式进口俄罗斯石油、同时要求推迟对关键的Druzhba输油管线实施进口限制。根据最新提议,欧盟诸国将分别有6个月和8个月的时间来逐步停止海运俄罗斯石油和俄罗斯石油产品。
欧洲正在制定应对俄罗斯完全停止进口天然气的应急计划
据英国金融时报,欧盟能源委员西姆森表示,欧洲正在制定应对俄罗斯完全停止进口天然气的应急计划。知情人士透露,正在起草的计划将包括对工业天然气供应实行定量配给的措施。
德国能源监管机构:最大天然气储备设施将从6月起加速装满
5月29日,德国联邦网络局局长穆勒表示,该国位于下萨克森州雷登地区的最大天然气储备设施从6月起以更快的速度被装满。据他透露,德国天然气运营商的总储备量在5月27日为47.5%,但位于雷登的这一储气设施还几乎是空的。
哈萨克斯坦恢复通过里海石油管道系统运输石油
当地时间5月27日,哈萨克斯坦总理新闻办公室发布消息说,该国通过里海石油管道系统的输油工作已完全恢复,所有石油运输设施均维修完毕,并恢复到了正常状态。
伊朗在波斯湾扣押希腊油轮,或引发石油市场和海运行业的恐慌
据央视新闻报道,当地时间5月28日,伊朗港口和海事组织发布关于此前扣押两艘希腊油轮的声明。希腊是航运强国,希腊企业拥有全球近四分之一的超级油轮。
日本对外净资产超过400万亿日元,创历史新高
日本财务省当地时间5月27日宣布,截至2021年年底,日本海外资产减去负债所得的对外净资产首次超过400万亿日元,创历史新高。
埃尔多安称土耳其与瑞典和芬兰谈判未达到预期
据土耳其国营媒体,土耳其总统埃尔多安表示,与芬兰和瑞典的会谈没有达到预期的水平,土耳其不能同意“支持恐怖主义”的国家加入北约。
俄罗斯国防部称完全控制顿涅茨克地区战略重镇红利曼
当地时间28日,俄罗斯国防部宣布,俄军与顿涅茨克、卢甘斯克武装部队已完全控制顿涅茨克地区战略重镇红利曼。然而,乌国防部则称乌军仍在红利曼进行激烈战斗。
据市场消息,乌克兰总统泽连斯基到访乌克兰城市哈尔科夫后,当地传出几声巨大的爆炸声。
泽连斯基:反对任何乌克兰加入欧盟的替代方案
当地时间28日,乌克兰总统泽连斯基就有关加入欧盟的问题表示,如果欧洲国家领导人不希望在欧盟范围内看到乌克兰,就应明确告知这一点。他本人反对任何乌克兰加入欧盟的替代方案。
普京与法德领导人通话:愿意就恢复乌克兰粮食运输进行谈判
据克里姆林宫消息,普京周六(5月28日)法德领导人进行了电话会谈。普京表示,俄罗斯愿意讨论让乌克兰恢复从黑海港口运输粮食的可能性。如果能够解除针对俄罗斯的制裁,俄罗斯准备增加化肥和农产品的出口。
乌克兰期盼重开黑海港口以拉动粮食出口
乌克兰农业部官员披露,乌克兰正试图经由跨境铁路运输等渠道出口粮食,但是运力相当有限,除非黑海港口恢复运行,否则很难达到以往的出口水平。
塞尔维亚总统与俄罗斯总统通话,达成新的天然气协议
当地时间5月29日上午,塞尔维亚总统武契奇表示,与俄罗斯总统普京就签订为期3年的天然气供应合同达成一致,具体细节将与俄罗斯天然气工业股份公司讨论。
俄媒:拉夫罗夫称西方已向俄罗斯“全面宣战”
俄媒称,俄罗斯外长拉夫罗夫27日表示,西方已向俄罗斯“全面宣战”。报道称,拉夫罗夫说,那些敌对国家使用了他们能使用的工具来破坏和遏制俄罗斯。
俄罗斯推进立法以接管西方企业在俄业务
俄罗斯正在推进一项新法律:俄罗斯政府可以接手在俄乌冲突后决定离开的西方企业在当地的业务,这加大了试图退出俄罗斯的跨国公司的风险。
特斯拉申请扩建德国超级工厂正式获批或需一年时间
据德国当地媒体报道,特斯拉已向格伦海德市政府提出申请,计划将其德国超级工厂的厂区面积扩大三分之一,即在工厂以东再建100公顷的厂区。
因拒绝将用户数据本地化苹果公司首次在俄罗斯被起诉
5月27日讯,据外媒报道,由于拒绝将用户数据本地化,苹果首次在俄罗斯被起诉。
《财富》美国500强企业CEO薪酬榜:马斯克235亿美元居首,超后九位总和
《财富》杂志日前发布最新一期《财富》美国500强榜单,其中,特斯拉CEO马斯克、苹果CEO库克、英伟达CEO黄仁勋位列前三,薪酬分别为235亿美元、7.705亿美元和5.61亿美元。值得一提的是,马斯克的薪酬超过后九位的总和。
【国内要闻】
央行、证监会、外汇局联合发文:便利境外机构投资债券市场
人民银行、证监会、外汇局发布联合公告《关于进一步便利境外机构投资者投资中国债券市场有关事宜》称,境外机构投资者可以在中国债券市场开展债券现券、债券借贷、以风险管理为目的的相关衍生产品、开放式债券指数证券投资基金以及其他中国人民银行、中国证监会认可的交易。
中国证监会、香港证监会原则同意将符合条件ETF纳入互联互通
中国证监会、香港证监会联合公告称,原则同意两地交易所将符合条件的交易型开放式基金(ETF)纳入互联互通。投资者通过互联互通投资ETF,仅可在二级市场进行交易,不允许申购赎回。ETF投资额度与股票投资额度一并统计及管理。
上海印发《加快经济恢复和重振行动方案》,新50条助企纾困政策出炉
上海市政府发布《上海市加快经济恢复和重振行动方案》提出,支持中小微企业融资周转无缝续贷,力争2022年无缝续贷增量达到1000亿元。上海将加大援企纾困力度,帮助市场主体稳岗留工。
48小时变72小时:国内多地放宽核酸检测时限、频次要求
上海市政府新闻办公室通报,自6月1日零时起,进入有明确防疫要求的公共场所和搭乘公共交通工具的人员,须持72小时内核酸检测阴性证明,此前为48小时核酸报告。
吴清:上海6月1日以后取消企业复工复产白名单
上海市委常委、常务副市长吴清表示,上海6月1日起取消企业复工复产白名单制,取消企业复工复产复市不合理限制。
工信部:全力以赴提振工业经济,组织新一轮新能源汽车下乡活动
5月27日,工业和信息化部召开提振工业经济电视电话会议,会议强调,组织新一轮新能源汽车下乡活动,推出一批信息消费示范城市和示范项目,促进汽车、家电等大宗商品消费。
财政部提前下第三批4000亿预算支持减税降费和重点民生
近日,中央财政提前下达第三批支持基层落实减税降费和重点民生等转移支付资金预算4000亿元,支持地方落实好留抵退税和其他减税降费政策,有效弥补政策性减收,缓解财政收支矛盾,促进县区财政平稳运行。上述资金列入2023年预算,库款于2022年先行单独调拨。
国家统计局:前4月全国规模以上工业企业利润同比增3.5%
国家统计局公布数据显示,1-4月份,全国规模以上工业企业利润同比增长3.5%,增速较1-3月份回落5.0个百分点。4月份工业企业利润同比下降8.5%。部分地区和行业受疫情影响较大,下拉工业企业利润增速明显。
去年中国居民财富居全球第二
5月27日,据《中国财富报告2022》报告显示,总量层面,2021年中国居民财富总量达687万亿元,居全球第二,仅次于美国。2005-2021年年均复合增速达14.7%,远超美日。
中小银行跟进下调存款利率,为“保小微”争取更大信贷空间
包括青岛、南京、苏州、杭州在内的多地中小银行在近期下调了中长期普通定期存款和大额存单利率,调整幅度多在5BP~10BP。
北京推动资管机构发起设立可投资北交所股票的产品
北京市地方金融监督管理局、人民银行营业管理部、北京银保监局、北京证监局日前联合发布《关于推进北京全球财富管理中心建设的意见》。《意见》指出,推动等资产管理机构发起设立可投资北京证券交易所上市公司股票的产品。
北京:8个区已稳定实现社会面清零本轮疫情已得到有效控制
5月28日,北京市政府新闻发言人徐和建表示,北京已连续六天实现新冠肺炎病例数下降,27日社会面病例实现清零,8个区已稳定实现社会面清零,本轮疫情已得到有效控制。
特斯拉上海已实施双班制,6月产量有望全面恢复正常
从特斯拉上海超级工厂内部获悉,目前特斯拉上海临港超级工厂由原来的单班制增至双班制。一位相关人士表示,下个月产量有望全面恢复到正常水平。
拼多多2022一季度业绩好于市场预期
拼多多Q1净利润盈利26亿元,市场预期盈利19.14亿元,去年同期净亏损29.05亿元。拼多多上周五盘前涨幅一度涨至10%。
广告代言违法被查,演员景甜被罚没700多万
近日,广东省广州市市场监管部门对演员景甜违法广告代言行为依法作出行政处罚,罚没款合计722.12万元。
三款茅台冰淇淋贵阳首发同时上线i茅台售价59元和66元
5月29日,由茅台与蒙牛联名出品,蒙牛马鞍山工厂生产的三款茅台冰淇淋于贵阳首先上市,同时上线i茅台。据悉,三款茅台冰淇淋(预包装食品)包括青梅煮酒、经典原味和香草口味的价格,每份分别为59/66/66元。
【风险预警】
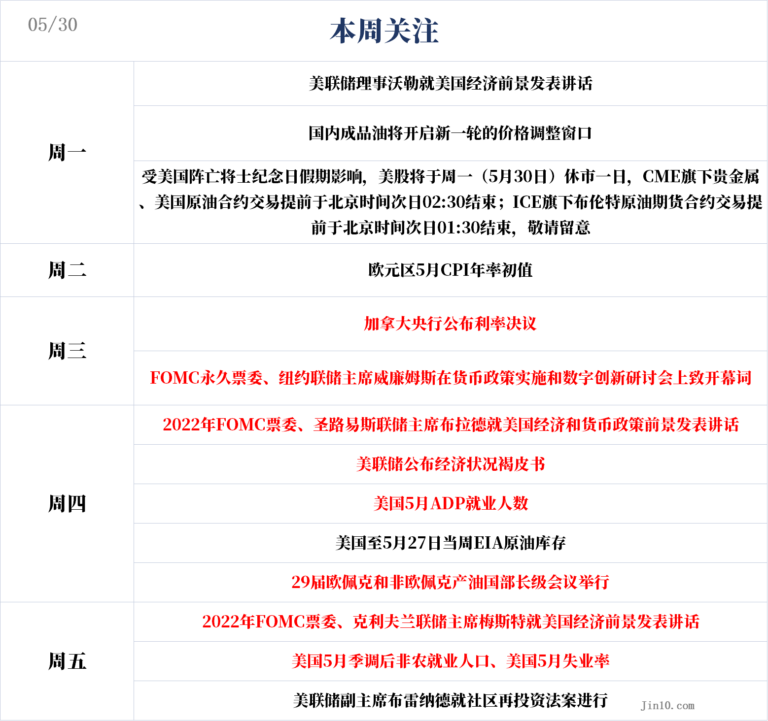
☆23:00,美联储理事沃勒就美国经济前景发表讲话。美联储理事沃勒就美国经济前景发表讲话。沃勒此前称前美联储主席沃尔克不得不用加息震慑人们,因为当时美联储缺乏信誉;但目前不是一个需要震慑人心的时刻。该言论一度提振市场信心。
☆待定,国内成品油将开启新一轮的价格调整窗口。预计当前油价每升上调0.28-0.31元。以家用车油箱50L计算,加满预计将多花费14-15.5元。
☆受美国阵亡将士纪念日假期影响,美股将于周一(5月30日)休市一日,CME旗下贵金属、美国原油合约交易提前于北京时间次日02:30结束;ICE旗下布伦特原油期货合约交易提前于北京时间次日01:30结束,敬请留意。
